颠覆认知?两高2024-2025年十六起涉税典型案例为何“看似违背”刑法条文?——税务司法裁判新风向与法理演进
编辑摘要
“以数治税”战略的深入推进,正驱动涉税刑事司法裁判经历一场从“形式审查”到“实质判断”的根本性转型。本文基于2024年及2025年最高人民法院与最高人民检察院发布的十六起典型案例,系统论证了这一转型的核心逻辑:司法裁判以‘是否具有骗取税款目的’及‘是否造成国家税款损失’为标尺,对虚开增值税专用发票罪等罪名进行目的性限缩,并严格界分逃税罪与逃避追缴欠税罪等相似罪名,旨在实现罚当其罪。 分析显示,当前裁判逻辑呈现三大核心动向:一是定性实质化,即以“骗取税款目的”为核心,将无骗税目的的虚开行为从重罪(虚开专票罪)分流至轻罪(逃税罪)或行政处罚;二是政策差异化,严厉打击职业化骗税,同时通过合规整改机制挽救具有经营实体的瑕疵企业;三是审查穿透化,依托多部门数据共享,穿透票据形式直抵业务与资金的真实性。本文基于此构建了企业“实质合规”的风险应对体系,为市场主体在严监管下的生存与发展提供实务指引。
全文仅基于公开的规范性文件和生效裁判文书进行研究性分析,不构成对任何具体案件的法律意见或税务处理结论。
引言
近年来,在国家持续强化税收治理、深入推进“以数治税”的战略背景下,司法机关处理涉税犯罪案件的裁判理念与规则适用已经发生了实质性演变。这一系统性的变化,通过最高人民法院、最高人民检察院(以下简称“两高”)的一系列标志性举措得以集中展现:
• 2024年3月,“两高”联合发布《关于办理危害税收征管刑事案件适用法律若干问题的解释》(法释〔2024〕4号,以下简称“《新解释》”),并同步公布了八起典型刑事案例,对长期困扰实务的诸多争议问题予以明确。该《新解释》由最高人民法院审判委员会、最高人民检察院检察委员会审议通过,属于具有普遍法律约束力的司法解释,各级人民法院、人民检察院在办理相关案件时必须遵照执行。[1][2]
• 2025年11月,最高人民法院再次单独发布八起依法惩治危害税收征管犯罪典型案例,在《新解释》的基础上,进一步巩固、细化并宣示了最新的司法裁判标准。[3]
这两批总计十六起典型案例,基本覆盖了《刑法》分则第三章第六节“危害税收征管罪”中的主要罪名,如逃税罪、逃避追缴欠税罪、骗取出口退税罪、虚开增值税专用发票罪等,堪称观察当前涉税刑事司法前沿风向的“高清样本”。
研读这两批案例,实务界普遍关注到裁判结果与传统认知的显著差异:部分无真实交易的虚开行为未被定性为重罪“虚开专票罪”,而是分流至相对轻罪“逃税罪”;而在另一些案件中,即便当事人完成了补缴与受罚,刑事责任依然未能阻却;某些平台经济中的“撮合”行为更是被穿透定性为“非法出售发票”。
这些看似“同案不同判”或“违背法条”的现象,并非司法的任性,而是法理演进与价值权衡的必然结果。本文旨在立足税法与刑法交叉视角,剖析这些判决背后所体现的“实质正义”导向——即在罪刑法定框架下,通过对“主观目的”与“法益侵害”的精准界定,实现对复杂经济行为的罚当其罪。[4]
下文将首先全景式扫描这批“司法等高线图”,继而围绕虚开罪的实质化限缩、刑法谦抑性原则的精准刻度、不同税罪间的本质界分、新型犯罪模式的定性逻辑以及合规出罪的现实路径等核心议题,展开层层剖析。我们将看到,这并非对法律的背离,而是一场在“以数治税”赋能的背景下,司法实践向着**“实质正义”与“罚当其罪”**目标的深刻回归。
一、案例全景:两批十六起典型案例脉络总览
为便于读者在后文论述中快速对应参照,首先对2024年、2025年两批共计十六个典型案例的基本信息、简称及其核心争点进行汇总梳理。为更精准定位法律依据,下表同时列明各案涉及的主要《刑法》条文。
(一)2024年“两高”联合发布的八起典型案例
(二)2025年最高人民法院发布的八起典型案例
这十六个案例如同一张密集的司法等高线图,清晰地标定了当前涉税犯罪裁判的峰谷与走向。但案例本身不会说话,其背后统一的、驱动裁判逻辑发生根本转向的力量,必须放到“以数治税”所搭建的全新战场上来理解。正是征管技术的跃升,为司法者“穿透”形式、直达实质提供了前所未有的武器。
二、技术驱动下的证据革命:“以数治税”如何重塑司法审查逻辑
在深入分析具体罪名演变前,必须理解其背后的技术动因。国家“以数治税”战略的深入推进,不仅是征管手段的升级,更是从根本上改变了涉税犯罪证据的获取、审查与认定方式,驱动司法审查逻辑从“形式核查”走向“实质穿透”。[5]
核心变革体现在以下层面:
1. 数据共享与交叉验证:税务、海关、人民银行、市场监管、社保、电力等多部门数据壁垒被打破,实现了对企业“登记—经营—交易—物流—资金—申报”全链条信息的闭环监控。例如,通过比对增值税发票信息、银行账户流水与货物报关单,可轻易识别“票货分离”“资金回流”等异常。
2. 纳税人风险画像与指标模型预警:依托“以数治税”战略下不断升级的智慧税务系统(如金税四期所体现的全电发票、数据实时共享等能力),税务机关已建立起基于多维度数据交叉验证的风险指标模型。系统不再单纯依赖发票流,而是自动扫描“进销项品名匹配度”、“能源消耗/物流运力与产值比对”、“社保缴纳人数与经营规模匹配性”等核心指标。更为具体的是,系统会监控‘发票开具时间与物流单证时间异常延迟’、‘大宗交易资金流呈现‘快进快出’且最终收款方与开票方不一致’等动态模型。 一旦企业出现虽有发票但无水电耗用、虽有高额销售但无人员工资等“逻辑悖论”,系统将自动触发红色预警并推送至稽查部门。这种“未查先知”的能力,使得传统依靠“买票”粉饰成本的手法在数据面前无所遁形
3. 电子证据成为核心:在刑事审判中,税务机关提供的基于大数据分析的风险报告、资金图谱、关联关系图等电子证据,正日益成为指控犯罪的关键材料。这对司法机关审查电子证据的真实性、合法性与关联性提出了新要求,也倒逼企业必须重视业务留痕的电子化、规范化。
司法影响:在此背景下,司法机关的审查能力得到质的提升。裁判者不再局限于审查纸质发票和合同,而是能够“穿透”表面形式,直接审视交易的本质与商业合理性。这为下文所述的“实质化”裁判提供了坚实的技术基础和证据支撑。正是这种“数据穿透”能力,使得司法审查得以超越票据形式,直抵交易实质与税法益侵害核心,也为后续各罪名认定中的“目的审查”“损失认定”提供了方法论基础。
三、虚开增值税专用发票罪(以下简称虚开专票罪)之嬗变:从“形式行为犯”到“实质目的犯”的司法限缩
(一)传统认知的由来与“表面冲突”的根源
本文所称的“形式行为犯”倾向,特指在过去的司法实践中,部分裁判基于对《刑法》第二百零五条“虚开”罪状的文义理解,将符合“无真实交易而开具发票”这一客观形式要件的行为,普遍认定为虚开增值税专用发票罪,而未充分考察行为人的主观目的及是否造成国家税款损失等实质危害。这种倾向源于打击发票犯罪初期的政策需要,但在复杂经济实践中易导致“罪刑失衡”。与之相对,当前司法转型所强调的“实质目的犯”审查逻辑,则要求裁判必须穿透行为形式,查明行为人是否具有“骗取国家税款”的核心目的,并以此作为定罪的关键标尺。正是这两种认知逻辑的转换,构成了公众感到“表面冲突”的根源。
因此,当公众看到“郭某、刘某逃税案”中,行为人明明存在让他人为自己大量虚开专票的行为,最终却以逃税罪判处相对较轻的刑罚时,直观上便产生了“与法条不符”的困惑。
(二)典型案例的转向:以“行为目的”重塑定性逻辑
在2025年发布的 “郭某、刘某逃税案”(2025年典型案例之一)中,这一转向得到了旗帜鲜明的阐释。法院经审理认为,郭某、刘某让他人为自己虚开增值税专用发票,核心目的是为了抵扣进项税款,从而减少其本应缴纳的增值税额。其行为整体指向的是“不缴或少缴应纳税款”。虽然手段行为触犯了虚开专票罪的条文,但根本目的和主要危害在于侵害国家的税款征收秩序。因此,根据主客观相统一的原则,以逃税罪(《刑法》第二百零一条)定罪处罚更为适宜。[3]
这一逻辑在2024年发布的 “上海某实业虚开专票案”(2024年典型案例之六)和 “山东某防水虚开专票案”(2024年典型案例之七)中已有伏笔。两案均涉及企业间对开、环开发票。法院在裁判要旨中明确,对于为虚增业绩、融资等目的,而非骗取税款进行的对开、环开,若未造成国家税款实际流失,则不应以虚开增值税专用发票罪追究刑事责任。与之形成对比的是2025年发布的 “陈某虚开专票案”(2025年典型案例之六),因其虚开行为直接以骗取出口退税为目的,故法院仍坚持适用虚开增值税专用发票罪予以严惩。[1][3]
由此可见,司法机关通过对一系列关联案例的递进式阐述,逐步廓清了虚开罪名的边界。“郭某、刘某逃税案”确立了“为逃税而虚开应定逃税罪”的核心规则;而早前发布的“上海某实业案”与“山东某防水案”则为此铺垫了“无骗税目的且无税款损失不构罪”的出罪逻辑;与之形成鲜明对照的“陈某虚开专票案”,则反向划定了红线,明确了以骗税为目的的虚开行为仍须严厉惩处。这一系列案例共同编织了一张精细化的裁判之网,其经纬便是“主观目的”与“法益侵害”。需要强调的是,上述“为逃税而虚开应定逃税罪”的结论,是在行为同时符合《刑法》第二百零一条、第二百零五条构成要件的前提下,通过法条竞合规则作出的罪名选择,并不否定虚开增值税专用发票罪作为独立罪名的适用边界,更非对该条文的一般性限缩。
(三)深度解析:法理纠偏、目的限缩与实务指南
这一系列判决并非对法律的背离,而是一场深刻的法理“纠偏”与目的性限缩,其依据与意义体现在以下层面:
• 司法解释的明确指引:《新解释》第十条明确规定:“为虚增业绩、融资、贷款等目的,没有骗取税款目的,客观上未造成国家税款损失的行为,不以虚开增值税专用发票罪定罪处罚。”(法释〔2024〕4号)这从最高司法解释层面,为“实质目的犯”的转向提供了规范依据。[1]
• 法条竞合的合理处理:当同一行为同时符合逃税罪(手段目的型)和虚开专票罪(手段行为型)的构成要件时,形成法条竞合。司法机关不再机械地以重罪(虚开)吸收,而是穿透形式,考察行为的核心目的与主要法益侵害。若核心在于逃避缴纳税款,则适用逃税罪;若核心在于利用发票工具直接骗取国家退税或造成税款流失危险,则适用虚开专票罪或骗税罪。
• 罪责刑相适应原则的贯彻:虚开专票罪的刑罚显著重于逃税罪。将为逃税而实施的、危害性相对较低的虚开行为,从重罪框架中剥离出来,以更匹配的逃税罪论处,有效防止了“轻罪重判”,体现了刑罚的谦抑与精确。
(四)技术视角:如何认定“未造成税款损失”
“未造成国家税款损失”是出罪的关键实质要件,其认定并非主观臆断,而是基于严格的增值税抵扣链条逻辑与资金闭环审查。在税务稽查与司法实务中,通常要求满足以下技术指标:涉案企业在同一纳税期内的进项税额与销项税额基本对等,资金流在关联账户间形成闭环,且未利用该虚开行为实质性地抵扣不该抵扣的税款或申请退税。
在“金税四期”等智能监控体系下,税务机关不再仅关注最终税款是否在一个纳税年度内实现平衡,而是引入“纳税义务发生时间”和“资金实际占用时间”等维度,对税款被占用期间的利息损失进行量化分析。表面上看,企业可能通过“先抵后补”等方式在年度内补齐税款,但如果在此过程中长期占用了本应及时缴纳的税款,相当于获得了无偿的“税收融资”,其对应的利息收益(通常可参考LPR利率进行估算)在实务中往往会被认定为具有实质性的行政违法性,并可能成为风险筛查和稽查立案的重要触发因素。
在认定标准上,税务机关在实践中会参考《国家税务总局关于纳税人对外开具增值税专用发票有关问题的公告》(国家税务总局公告2014年第39号)等文件所体现的“三流一致”及业务真实性的精神,并结合资金闭环等证据进行综合判断。因此,企业切勿简单地将“进销平衡”等同于“零风险”。
基于上述分析,可对常见行为模式与罪名适用倾向作如下实务梳理:
实务操作延伸:虚开发票风险自查关键点
为将上述启示转化为具体风控措施,建议企业对以下高风险点进行定期核查:
1. “四流”一致性审查:重点关注大宗交易或新增供应商/客户,核查合同流、资金流、货物流(或服务流)、发票流的关键信息(主体、金额、时间、标的)是否相互印证,是否存在无法合理解释的分离现象。
2. 交易对手方背景调查:对新交易伙伴或开票方进行必要的尽职调查,警惕其是否为成立时间短、参保人数少、注册地址异常、经营范围与交易明显不匹配的“空壳”公司或高风险主体。
3. 商业实质与合理性判断:审视采购或销售的成本费用占比、价格水平是否严重偏离市场公允范围,且缺乏合理的商业理由(如特定渠道、技术、品牌等因素)。对于为“美化报表”而进行的无实质交易,应从根本上予以杜绝。
4. 进销项税目匹配度分析:分析企业进项发票的货物或服务税目,是否与自身生产经营实际消耗或产出存在逻辑上的关联性,避免出现大量与企业主业无关的进项抵扣。
至此,本文开篇的第一个困惑便有了清晰的答案:为逃税而虚开,为何不再一律定虚开罪?这并非对《刑法》第二百零五条的背离,而是司法机关运用目的解释与实质解释方法,在罪刑法定框架内实现的裁判理性化转型。它将形式上触法但实质危害迥异的行为剥离出来,目的正是让刑罚的锤子,更精确地敲在“骗取国家税款”这颗真正的钉子上。所谓的“表面冲突”,实则是司法认知从“看行为”到“审实质”转型时,必然产生的认知摩擦。
将打击焦点锚定于“骗税目的”,是司法对虚开罪的一次正本清源。那么,对于那些同样没有真实交易,但只是为了美化报表、获取融资而进行的对开、环开发票,即使不被认定为犯罪,是否就意味着可以高枕无忧?答案显然是否定的。这实际上触及了行政违法与刑事犯罪的边界,以及违法行为的衍生风险问题。
本节小结:第一,通过对“郭某、刘某逃税案”等典型案例的梳理,可以确认虚开专票罪已经从单纯的“形式行为犯”转向以“骗取国家税款”为核心的“实质目的犯”;第二,在虚开行为与逃税行为竞合时,应当围绕行为的主观目的和法益侵害实质,优先适用更能精准反映危害本质的罪名;第三,对企业而言,单纯依赖“无税损”“进销平衡”等形式指标主张出罪的空间已显著压缩,必须回到业务真实性本身进行风险评估。
四、 出罪≠免责:循环开票的行政重罚与衍生风险
上述对虚开增值税专用发票罪的“目的限缩”,明确了“无骗税目的且无税款损失”行为的刑事出罪路径。然而,这绝不意味着此类行为合法或无风险。它清晰地划定了刑事犯罪与行政违法的边界,但同时也将后者的严厉后果与衍生风险凸显出来。
(一)高强度的行政处罚与信用惩戒
对开、环开等无真实交易背景的开票行为,完全符合《中华人民共和国税收征收管理法》第六十三条关于“编造虚假计税依据”的认定,以及《中华人民共和国发票管理办法》第二十二条、第三十七条关于“虚开发票”的规定。
据此,税务机关有权处以高额罚款。《税收征收管理法》第六十三条规定的罚款幅度为“不缴或者少缴的税款百分之五十以上五倍以下”;《发票管理办法》第三十七条则规定“虚开金额在1万元以下的,可以并处5万元以下的罚款;虚开金额超过1万元的,并处5万元以上50万元以下的罚款”。更为严厉的是,根据纳税信用管理办法,此类行为通常会导致纳税信用等级直接被判为D级。D级纳税人将面临发票领用严格受限、出口退税审核从严、列入重点监控对象、多部门联合惩戒(影响招投标、信贷、获得政府供应土地等)等一系列严重后果,企业经营将举步维艰。
(二)作为刑事侦查的入口与线索
在“以数治税”背景下,企业间的循环开票、对开发票等异常开票数据,因其违背“三流一致”和商业合理性,极易触发税收风险智能监控系统的预警。这种预警是税务机关启动稽查程序的常见初始线索。一旦稽查介入,企业的所有经营活动的真实性、合规性都将被置于“穿透式”审查之下。此时,调查重点可能不再局限于最初的循环开票行为,而是扩展到企业全部的税务、财务乃至关联交易,原本“安全”的领域也可能暴露问题,引发更严重的税务争议甚至刑事风险。因此,看似“无害”的循环开票,往往是打开潘多拉魔盒的那把钥匙。
(三)衍生刑事风险:从税务违法到其他经济犯罪
为虚增业绩、获取融资而实施的循环开票,其目的和行为本身可能已超越单纯的税务违法范畴,直接触及其他刑事罪名:
骗取贷款、票据承兑、金融票证罪(《刑法》第一百七十五条之一):如果企业利用经虚假发票粉饰后的财务报表,向银行或其他金融机构申请贷款、承兑汇票或信用证,并最终造成金融机构重大损失,则可能构成此罪。
违规披露、不披露重要信息罪(《刑法》第一百六十一条):对于上市公司而言,虚增营业收入和利润的行为,直接导致其财务报告存在虚假记载,严重损害股东或其他人利益,相关责任人员可能构成此罪。
虚假广告罪(《刑法》第二百二十二条):在某些情况下,利用虚增的业绩数据进行宣传,可能构成虚假广告。
由此可见,循环开票等业绩造假行为,在税务层面可能因“无骗税目的”而刑事出罪,但其作为整个“造假链条”的一环,很可能成为证明企业实施金融诈骗、证券欺诈等其他更严重犯罪的关键证据。刑法谦抑性原则在此处保护企业免受“虚开专票罪”的过度刑罚,但绝不意味着为其他性质的犯罪行为提供庇护。
结论:司法实践对虚开罪的限缩,体现了精准打击、罚当其罪的理念。企业必须彻底摒弃“不构成虚开罪就没事”的错误观念,深刻认识到:刑事出罪,仅仅是避免了最严厉的刑罚,但紧随其后的是顶格的行政处罚、失信联合惩戒,以及将自身暴露在全面稽查与衍生刑事指控之下的巨大风险。真正的合规,必须建立在业务完全真实的基础之上。
五、“补缴不免刑”:厘清逃税罪与逃避追缴欠税罪的关键分水岭
(一)补缴后仍被判刑的疑惑
《刑法》第二百零一条第四款关于逃税罪“补缴免刑”的规定广为人知,导致部分人产生了“只要最终补上就没事”的错误认知。“北京某餐饮逃避追缴案”和“梁某逃避追缴欠税案”则打破了这种幻想。[1][3]
(二)两罪辨析:行为阶段与法律后果的本质不同
理解这一问题的关键,在于严格区分 “逃税罪”与“逃避追缴欠税罪”。
• 逃税罪(第二百零一条):行为发生于纳税义务产生及履行阶段。纳税人通过欺骗、隐瞒手段,在源头上规避或减少应纳税款的形成,直接侵害税款征收秩序。《刑法》第二百零一条第四款设置了“补缴免刑”的宽宥条款:只要在接受税务机关依法下达追缴通知后,足额补缴税款、滞纳金并接受行政处罚,即可阻却刑事责任(五年内两次以上受罚等情形除外)。对于行为人在正式追缴通知作出前即主动补缴的情形,是否视为满足该程序前提,在实务中仍存在一定裁量空间,需要结合具体案件及税务机关处理决定综合判断。
• 逃避追缴欠税罪(第二百零三条):行为发生于纳税义务已经税务机关依法确定之后。此时,纳税人已负有明确的、经生效文书确认的欠缴税款债务。在此执行阶段,纳税人若采取转移、隐匿财产等手段,致使税务机关无法追缴欠税,则其行为性质已从“逃避纳税义务”恶化为“对抗国家执行”。该罪立法并未设置“补缴免责”条款,事后补缴仅可作为量刑情节考虑,不影响犯罪的成立。
在“北京某餐饮案”(2024年典型案例之二)中,公司控制人在欠税后转移业务和资产;在“梁某案”(2025年典型案例之三)中,梁某在收到处理决定后转移资金。两案行为均发生在“欠税已定”的执行阶段,故构成逃避追缴欠税罪,事后的补缴无法“赎回”其对抗追缴的犯罪行为。
本节小结:第一,逃税罪与逃避追缴欠税罪的根本区别在于行为所处阶段不同,前者针对纳税义务形成与履行阶段,后者指向税收债权已经确定后的执行对抗;第二,“补缴免刑”仅适用于逃税罪,且以税务机关依法作出追缴决定为前提,对逃避追缴欠税罪仅能在量刑时从宽考量;第三,在面对欠税风险和执行措施时,企业和责任人必须准确判断所处程序阶段,合理安排补缴与合规整改的节奏,以避免“补缴不免刑”的不利后果。
六、“阴阳合同”:从避税“技巧”到逃税“罪证”的法定化
(一)灰色地带的消亡
在房地产、股权转让等领域,“阴阳合同”(一份用于交易备案、价格偏低;一份反映真实交易价格)曾被一些人视为“合理避税”的潜规则,游走在法律边缘。
(二)司法红线的明晰
“新疆百某房企逃税案”(2025年典型案例之二)为此画上了句号。法院明确指出,利用“阴阳合同”隐匿真实收入,属于《刑法》第二百零一条规定的“欺骗、隐瞒手段”。《新解释》第一条更是以列举方式,将“签订‘阴阳合同’等形式隐匿收入”明确为逃税行为的表现之一。这意味着,“阴阳合同”不再是模糊的“灰色操作”,而是被司法和司法解释正式类型化为逃税罪的实行行为。[1][3]
从规范层面看,《关于办理危害税收征管刑事案件适用法律若干问题的解释》已将利用“阴阳合同”虚增成本、隐匿真实成交价格等情形,明确列入逃税行为的典型手段之一,实现了《税收征收管理法》关于真实申报义务与《刑法》第二百零一条逃税罪之间的衔接。这意味着,“阴阳合同”不再仅仅是行政违法或税收调整问题,而是在达到立案标准时,可能直接构成逃税罪实行行为的规范类型。
(三)“以数治税”下的无处藏身
在各部门数据深度共享的今天,通过对比网签备案价格、实际资金流水、关联方账户往来等信息,税务机关能够轻易地穿透合同文本的遮蔽,锁定真实交易金额。所谓“行业惯例”在法庭上无法成为有效的抗辩理由。
需注意的是,即便“阴阳合同”涉及的税款未达到刑事立案标准(如逃税罪“数额较大”一般为5万元以上),税务机关仍可依据《税收征收管理法》第六十三条认定为偷税,处以不缴或少缴税款50%以上5倍以下的罚款,并将企业列入税收违法“黑名单”,影响其纳税信用、招投标资格与信贷融资。
(四)从“行业潜规则”走向刑事红线
在实务中,围绕“阴阳合同”的辩解理由往往集中于几种说法,例如认为“税务只看发票不看合同”“差额部分属于销售折扣或回扣”“行业普遍采用此类结算方式”“价款差异仅属民事约定,与逃税无关”等。但在“新疆百某房企逃税案”等案件中,法院均是将合同文本、资金流向、收款记录、纳税申报等证据综合审查,认定价款差额部分具有隐匿收入的实质含义,并明确表示不会因行业惯行或内部约定而降低对逃税行为的评价。换言之,上述辩解难以阻却逃税犯罪的成立,反而可能暴露出纳税人对税法义务缺乏起码重视和敬畏。
本节小结:第一,司法解释和典型案例已经将“阴阳合同”由灰色操作明确转化为逃税罪实行行为类型之一;第二,是否构成犯罪取决于是否达到立案标准以及是否存在以隐匿收入、虚增成本为目的的主观恶性,而非单纯以合同形式是否一致为判断标准;第三,对涉房地产、股权交易等领域的企业而言,应当将合同备案价、实际资金流水与纳税申报价格“三线合一”作为最低风险底线。
七、平台经济的司法边界:技术外衣下的实质审查
(一)平台“创新”与刑法“穿透”的碰撞
一些平台型企业以“提供信息技术服务”、“撮合交易”为名,实际从事着为无真实交易者匹配、开具增值税专用发票的业务,并按开票额收取费用。“沈某非法出售专票案”(2025年典型案例之五)的二审改判,深刻揭示了司法对此类行为的实质审查逻辑。[3]
(二)从“虚开”到“非法出售”的定性转变
一审以虚开增值税专用发票罪定罪。二审法院经穿透审查发现,该平台自身不参与任何实体货物或服务流转,其核心盈利模式就是通过系统“配票”并据此收费。法院认为,该行为的本质并非传统意义上的“虚开”(为他人或为自己虚开),而是将国家严格管制的增值税专用发票作为一种“商品”进行出售。因此,改判适用《刑法》第二百零七条的“非法出售增值税专用发票罪”,这一定性更为精准地揭示了其行为对发票管理秩序的纯粹商业性破坏。
此案的定性转变,与“上海某实业虚开专票案”中仅因“对开、环开”而无税损不构罪的处理形成深刻对比。两者虽均涉及无真实交易的发票开具,但核心区别在于侵害的法益类型:前者(沈某案)直接冲击了发票作为国家管制票证的公共管理秩序,其行为本质是“非法出售”;后者(上海某实业案)则因未造成税款损失,主要违反的是发票应据实开具的财经管理秩序,其危害性未达刑事犯罪程度。这进一步印证,司法审查的实质化,在于精准识别并评价被侵害的具体法益。
需注意的是,此类平台行为首先违反了《中华人民共和国发票管理办法》中关于发票必须基于真实交易开具的核心规定,构成行政违法。该办法是依据《中华人民共和国税收征收管理法》的授权制定的行政法规,二者共同构成了发票管理的规范体系。当行为人长期、批量为不特定对象提供增值税专用发票资源,并按票面金额收取对价,达到刑法规定的数额和情节时,才进一步由行政违法上升为刑事犯罪,进入《刑法》第二百零七条“非法出售增值税专用发票罪”的规制范围。
这一通过穿透式审查实现的定性扭转,是平台型涉税案件极具价值的辩护切入点。因为在量刑实务中,“非法出售”与“虚开”存在着云泥之别(见表7-1):
表7-1 虚开增值税专用发票罪与非法出售增值税专用发票罪量刑对比
显然,将“虚开”定性成功辩护为“非法出售”,往往意味着当事人能从“重罪深渊”中获得实质性的刑期减让。
(三)合规与犯罪的边界
此案为平台经济划出了清晰的司法红线:
• 合规路径:平台真实组织或深度参与物流、服务交付,发票是真实服务的对价体现,平台收入与服务成本相匹配。
• 高危雷区:平台蜕变为纯粹的“发票提供商”,以“技术”之名行“卖票”之实。
当平台蜕变为纯粹的“发票提供商”,即不承担运输、仓储、质量担保等任何实质性商业风险,仅按照开票金额收取固定比例的“服务费”或“技术费”时,因缺乏真实的业务底稿支撑,往往不被认定为增值税应税劳务收入,司法机关将穿透其“撮合交易”的技术外衣,直接认定其盈利模式为“出卖发票牟利”。一旦涉案份数或金额达到《刑法》第二百零七条及相关追诉标准,即构成非法出售增值税专用发票罪,面临三年以下有期徒刑、拘役或者管制,并处二万元以上二十万元以下罚金的刑事处罚;数量巨大的,刑期将升格至三年以上七年以下。需要强调的是,认定非法出售增值税专用发票罪仍以行为人具有“明知”或“应当知道”其未提供与发票金额相匹配的真实货物、劳务却对外有偿出卖发票为前提,不能将所有“重服务轻实物”的平台经营模式一概视为刑事高危领域。
值得特别注意的是,刑事风险在平台涉税案件中具有极强的传导性。一旦平台方被定性为“非法出售增值税专用发票罪”,作为受票方的企业绝难独善其身。司法实践中,购买方极易因缺乏真实业务支撑,被认定为“非法购买增值税专用发票罪”(《刑法》第二百零八条);若主观上具有骗抵税款目的,更将直接面临虚开增值税专用发票罪或逃税罪的指控。企业切勿抱有“平台有国企背景”或“平台已承担刑责”便可豁免的侥幸心理,平台“暴雷”之日,往往即是受票企业协查通知送达之时。
本节小结:第一,平台经济领域的涉税风险核心在于平台是否实际提供了与发票金额相匹配的真实货物或服务,以及盈利模式是否以“卖票”为主;第二,当平台行为实质上演变为有偿提供发票、且数量达到追诉标准时,更符合非法出售增值税专用发票罪的构成,而非一概适用虚开专票罪;第三,受票企业不能以“平台有资质”“平台已被追责”为由降低自查标准,应当在合作前穿透审查平台业务实质,并为自身留存完整的商业实质证据。
八、骗取出口退税罪:欺骗手段的不断“类型化”与协同打击
两批案例中有多起涉及骗取出口退税罪,司法机关通过对“假报出口或者其他欺骗手段”的解释,将多种新型、隐蔽的骗税模式逐一“类型化”,纳入打击范围:
• “低值高报”型(石某骗取出口退税案,2024年典型案例之三):虚增出口货物价格。
• “循环进出口”型(黄某骗取出口退税案,2025年典型案例之四):同一货物反复报关出口,虚构多次交易。
• “买单配票”型(罗某骗取出口退税案,2025年典型案例之七):购买真实报关单,配套虚假的购销合同和发票。
• “伪报品名”型(南京东某铂业骗退税案,2025年典型案例之八):将不退税商品伪报为可退税商品。
这些案例表明,只要行为人通过虚构、变造关键事实,不正当地获取了出口退税款,或者造成、足以造成税款的重大损失危险,即可能落入本罪的规制范围。在具体适用中,仍应结合现行司法解释和追诉标准,审查骗取退税数额是否分别达到“数额较大”“数额巨大”“数额特别巨大”等阶梯标准;尚未实际取得退税款但已完成虚假申报并达到较大数额的,通常可按骗取出口退税罪的未遂形态评价其刑事责任。[1][3]
这一司法实践,实际上是对《刑法》第二百零四条中“假报出口或者其他欺骗手段”这一兜底条款的能动解释与类型化填充。从文义看,“假报出口”侧重于虚构出口事实;而“低值高报”、“伪报品名”等模式,货物实际出口,欺骗性体现在价格、品名等关键要素上。司法机关通过“其他欺骗手段”将其涵盖,展现了在坚守罪刑法定原则下,通过解释将新型骗税手法及时纳入规制范围的司法取向。从被告人视角,这或可被视为对条文的扩张理解;但从维护税收法益的立法目的观之,这正是对“欺骗手段”本质的回归。总体而言,这属于在条文预留的解释空间内,通过案例裁判引领规则细化的典型过程。
在“以数治税”框架下,税务、海关、外汇管理部门的数据壁垒被打破,实现了对货物流、资金流、单证流的交叉比对与闭环监控,传统骗税手法的生存空间被急剧压缩。对于企业而言,这意味着任何企图通过“低值高报”、“循环进出口”等欺骗手段获取退税的行为,在“以数治税”的透视下都极难隐匿,相关风险自查要点将在第十部分“综合启示”中详述。
实体认定标准的演变,解决了“罪与非罪”、“此罪与彼罪”的难题。但司法实践还有另一面:当罪名在审判过程中发生转换,程序应如何衔接才能既不失公正,又不损效率?典型案例在给出实体答案的同时,也将逃税罪特有的“行政前置”程序推到了一个略显尴尬的聚光灯下,暴露出程序规则与司法能动性之间亟待弥合的缝隙。
本节小结:第一,司法实践通过对“低值高报”“循环进出口”“买单配票”“伪报品名”等模式的类型化认定,逐步将新型骗取出口退税行为纳入《刑法》第二百零四条“假报出口或者其他欺骗手段”的规范框架;第二,对骗取出口退税罪的评价既取决于行为方式是否属于欺骗手段,也取决于退税款项的数额及是否达到既遂或未遂的程度;第三,在“以数治税”背景下,出口企业必须从货物流、单证流、资金流三个维度建立常态化自查机制,将高风险贸易模式前移识别和压缩在业务前端。
九、程序裂隙:当司法变更罪名遭遇逃税罪的“行政前置”条款
(一)问题的浮现:从“郭某、刘某逃税案”说开去
该案在实体上树立了“为逃税而虚开应定逃税罪”的标杆,却在程序上留下一个悬而未决的疑问:当法院主动将指控的“虚开专票罪”变更为“逃税罪”时,是否还必须回到《刑法》第二百零一条第四款,给予纳税人“经税务机关追缴→补税受罚→不予追刑”的法定补救机会?
(二)争议的实质:立法宽宥与司法效率的碰撞
此争议触及逃税罪特有的立法初衷——鼓励自我纠错——与司法权在审判中变更罪名后的程序衔接。若忽略此程序,恐损及当事人法定权利;若强行“程序倒流”,则面临司法效率与操作可行性的挑战。目前各地法院处理方式不一,形成程序适用上的“缝隙”。
(三)法理推演与可能的程序路径
此程序裂隙的本质,是《刑法》第二百零一条第四款所体现的“程序性出罪机会”与刑事诉讼中法院变更罪名后的“程序衔接保障”如何协调的问题。从法理上推演,存在几种可能的处理路径:
1. 程序中止与移送说:此说首先承认,根据《最高人民法院关于适用〈中华人民共和国刑事诉讼法〉的解释》第二百九十五条第(二)项,法院经审理认为起诉指控的罪名不当的,有权依据审理认定的事实作出有罪判决。这正是“郭某、刘某逃税案”中法院将指控的虚开专票罪变更为逃税罪的程序法依据。然而,该司法解释并未进一步规定,当变更为逃税罪这一具有特殊“行政前置”阻却事由的罪名时,应如何进行程序衔接。支持“程序中止与移送说”的观点认为,为保障被告人享有《刑法》第二百零一条第四款规定的“经税务机关追缴通知后补税受罚可免刑”这一实体性程序权利,法院在决定变更罪名时,应中止审理,将案件移送税务机关,待其依法作出追缴通知并给予纳税人补救机会后,再行恢复审理。此路径最符合条款文义与“有利被告人”原则,但操作繁琐,有损诉讼效率。[8]
2. 视为已履行说:认为在涉税案件已进入刑事侦查乃至审判阶段,税务机关的前期稽查、移送行为以及检察机关的指控,实质上已等同于向纳税人发出了严肃的“追缴通知”与法律后果警示。若被告人在此期间(尤其是法院释明后)主动完成补缴、受罚,可视为满足了“经税务机关依法下达追缴通知后”的立法精神,从而适用免责条款。此路径侧重于实质公平与司法能动。
3. 量刑情节折中说:在程序上不强行倒流,但将被告人在审判阶段主动补缴税款、滞纳金和罚款的情节,作为至关重要的量刑情节予以考量。其法理基础在于,审判阶段的主动补缴、受罚,同样体现了悔罪态度和对国家税收法益的修复,可被评价为《刑法》第六十七条(坦白)、第七十二条(缓刑适用条件)等条款中的从宽情节,从而实现实质公正与诉讼经济的平衡。此种处理在部分地方法院的实践中已有体现。
目前司法实践尚未统一。这恰恰为辩护提供了空间:在类似“郭某、刘某逃税案”情形的案件中,辩护方应主动依据《刑法》第二百零一条第四款主张程序权利,推动法院就此类程序问题作出明确裁决,从而形成有益的判例积累。
(四)实务指引与未来期待
这一程序空白,为辩护提供了重要抗辩思路。对于可能被重新定性为逃税的案件,辩护方应主动主张适用该阻却条款的权利。展望未来,亟待“两高”通过司法解释或指导案例明确:在司法变更罪名的情形下,应设定一个合理的“程序切换”与“补救窗口”机制,以统一尺度,弥合实体正义与程序正当之间的缝隙。
此外,企业需警惕税务稽查程序向刑事程序移送的临界风险。根据《行政执法机关移送涉嫌犯罪案件的规定》第三条规定,税务机关发现违法线索涉嫌犯罪时,必须移送公安机关立案侦查。这一移送决定意味着案件性质发生根本变化,当事人享有的权利(如行政听证)与应对策略需即刻调整。企业在此节点应迅速寻求专业刑事律师介入,评估在移送前后通过补缴税款、接受行政处罚以争取不移送,或为后续刑事诉讼进行准备。
十、企业生存新底线:基于实质合规的风险应对体系构建
前述案例分析表明,司法裁判的实质化、穿透化转向,对企业税务合规提出了更高要求。为系统性地防范与应对风险,企业及财务负责人应将以下要点融入日常经营与危机处理:
(一)全面更新风险认知,杜绝侥幸心理
• 虚开行为风险升级:需彻底摒弃“虚开专票必构成虚开罪”或“对开环开无刑事风险”的片面认知。为逃税而虚开,可能以逃税罪追责;为骗税而虚开,则是打击重点。对开、环开虽可能因无税损而不构罪,但属严重行政违法,是高额处罚和刑事调查的常见导火索。在税务处理层面,此类行为通常仍将面临补缴税款、加收滞纳金以及依据《税收征收管理法》《发票管理办法》等规定处以高额罚款,并被纳入税收信用评价的高风险等级甚至违法“黑名单”,对后续融资、招投标等构成长期不利影响。
• “补缴免责”有严格限制:准确理解《刑法》第二百零一条第四款仅适用于“逃税行为”,且在税务机关下达追缴通知后。一旦进入强制执行阶段后转移资产,将可能构成无法通过补缴免责的“逃避追缴欠税罪”。
• “潜规则”已成明红线:“阴阳合同”已被司法解释明确列为逃税手段,在数据穿透监管下无所遁形,任何行业惯例都不能成为违法抗辩理由。
(二)构建实质合规内控,实施穿透自查
基于前文案例揭示的司法逻辑,企业的实质合规体系应围绕三大支柱构建:业务真实性管理(确保交易实质)、申报合规性管理(确保数据诚信)与危机应对与证据管理(确保程序权利与应对能力)。具体自查要点如下:
支柱一:业务真实性管理——筑牢“四流合一”防火墙
“四流”一致性审查:所有重大交易,务必确保合同、发票、资金、物流(服务流)的关键信息(主体、金额、时间、标的)相互印证。在“以数治税”背景下,监管不仅关注“四流”表面信息的匹配,更通过数据模型穿透审查其内在逻辑与商业合理性。企业需额外关注:大额交易的资金支付节奏与合同约定、行业惯例是否相符;物流轨迹与货品性质、运输周期是否合理。对任何无法合理解释的“四流分离”现象保持最高警惕,并留存完整的证据链。
在具体操作中,应根据不同税种设置差异化的“四流合一”审查重点:增值税环节,重点核查进销项发票与货物、服务流转是否真实匹配,防范通过虚假进项抵扣或虚构销售实现“票货分离”;企业所得税环节,则更关注成本费用与实际业务是否相符,特别是关联交易定价、服务费用分摊、长期挂账往来等是否具备合理商业目的;出口退税环节,则需将报关单证、物流单据、外汇收结汇与退税申报数据进行一一勾稽,防止“买单配票”“循环进出口”等高风险模式。
交易对手方穿透调查:对新增大额或长期合作的供应商/客户,进行必要的背景调查,重点关注其成立时间、参保人数、实缴资本、注册地址、经营范围与交易规模的匹配度,审慎与空壳公司或高风险主体交易。在司法与稽查实务中,对“空壳公司”或“开票工具”的识别已高度数据化和动态化。企业应建立量化预警指标,对交易对手(特别是新设或交易量突增的)进行穿透核查:例如,其月均开票金额是否持续、异常地远超实缴资本所能支撑的合理规模、单位能耗所支撑的产值是否严重低于行业均值、社保缴纳人数与营收规模是否呈现难以解释的背离(如人均开票额高达数千万元且无外包等合理理由)。。这些客观数据与宣称经营规模间的“逻辑悖论”,是当前风险扫描模型的核心指标。对此类“数据异常”主体,应将其列入高风险名单并暂停交易。
商业实质与合理性判断:定期审视交易的商业逻辑,对采购销售价格严重偏离市场公允价值、成本费用结构与行业惯例明显不符等情况,需有充分、合理的商业理由支持并形成内部文档。
支柱二:申报合规性管理——确保数据真实诚信
杜绝“阴阳合同”:严禁通过签订不同价款合同的方式隐匿收入,确保所有交易(特别是房地产、股权转让等)的合同备案价、资金流水与纳税申报价一致。
聚焦进项实质关联:定期分析进项发票内容是否与企业真实经营成本相关,杜绝大量与企业主业无关的进项抵扣。
出口业务全链条验证:确保报关单证、物流记录、收汇凭证与退税申报信息形成完整、真实的闭环,严禁“买单配票”、“伪报品名”、“循环进出口”等操作。同时应重点核查以下数据逻辑一致性:报关日期、收汇日期与物流提单日期应在合理时间窗口内(通常不超过90天);货物报关港与起运地、目的地应具备合理运输路径(如内陆企业报关出口至内陆国家,需提供中转物流证据);同一批货物是否存在反复进出口记录且物流轨迹无法对应。
出口退税专项风险筛查:建立定量化自查机制,关注以下三个方面。①价格公允性:定期将主要出口商品的FOB单价,与中国出口信用保险公司、各地海关发布的同(类)商品出口单价参考区间进行比对。对持续偏离幅度超过15%(企业可根据行业特点设定阈值)且无正当商业理由(如品牌溢价、独家技术、特殊渠道合约)的业务,启动内部专项复核。②业务真实性:核查是否存在同一批货物“循环进出口”但物流轨迹无法闭环对应;严禁任何形式的购买报关单、“买单配票”或虚构购销合同。③资金一致性:确保收汇路径与贸易背景严格匹配,重点排查外汇是否来源于非合约进口方或通过地下钱庄等非法渠道回流。
**收汇路径的穿透验证:**严查“谁出口、谁收汇”的一致性。重点排查是否存在外汇资金由非进口方账户打入、通过地下钱庄回流、或多笔出口业务由同一无关第三方集中代付的情形。在当前的骗税协查机制下,外汇管理部门的异常资金监测数据往往是税务稽查立案的第一道导火索。
支柱三:危机应对与证据管理——夯实合规防御基础
准确理解程序权利:明确“补缴免刑”仅适用于逃税行为且需在税务机关下达追缴通知后及时响应。进入强制执行程序后,任何转移资产行为都可能构成更严重的逃避追缴欠税罪。
注重电子证据管理:在“以数治税”背景下,建立规范的电子财务与业务数据留存制度,确保合同、票据、付款凭证、物流单据、沟通记录等关键电子数据的完整性、可追溯性与可验证性,以应对未来可能的稽查或司法审查。
善用合规政策工具:对于已出现的风险或涉诉案件,主动评估并善用“涉案企业合规改革”政策,通过真诚、彻底的整改换取从宽处理机会。
(三)厘清平台合作边界,规范技术应用
与平台合作前,穿透审查其是否提供真实货物或服务,盈利模式是否与开票额直接挂钩。企业内部系统不得异化为虚开发票的工具。
(四)把握风险处置节奏,善用合规政策
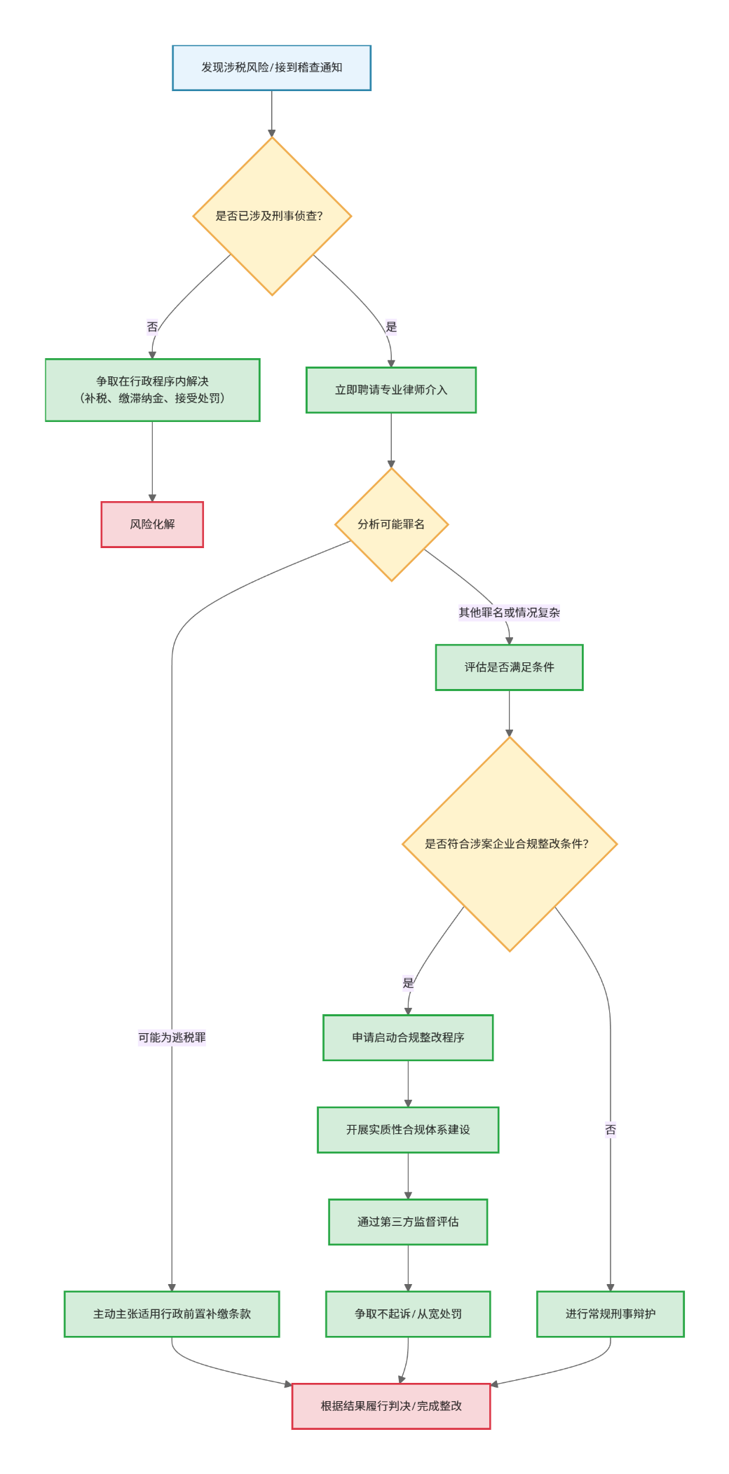
以下流程图勾勒了从风险识别开始,根据是否涉及刑事侦查,分流至行政程序解决或刑事辩护/合规整改的不同应对路径,企业可根据自身情况参照调整:

图10-1 涉税刑事风险的基本应对路径图
以上所述,是企业为远离刑事风险应构筑的防线。然而,对于已涉诉的企业,是否只能被动等待判决?近年来蓬勃发展的“涉案企业合规改革”,提供了一种截然不同的可能性:通过真诚的整改与体系的再造,换取法律的从宽处置。这不仅是企业的一次自救机会,也与前文所述的实质化、差异化裁判理念一脉相承,共同构成了当前“严管”与“厚爱”相结合的司法政策完整拼图。
十一、企业合规整改:从刑事政策到实质性的出罪宽宥路径
“四川某食品逃税案”(2024年典型案例之一)和“山东某防水虚开专票案”(2024年典型案例之七)共同展示了“涉案企业合规改革”在涉税犯罪案件中的具体应用。这项由检察机关主导、引入第三方监督评估机制的制度,为那些涉嫌犯罪但具备持续经营价值、有真诚悔改意愿的实体企业,提供了一条通过彻底整改换取司法从宽处理(包括不起诉、缓刑建议、从轻处罚等)的路径。[1]
从规范体系看:《刑法》第三十六条、第三十七条为“赔偿经济损失”“免予刑罚”“从宽处理”等提供了原则性基础;《征管法》对税务机关追缴税款、加收滞纳金并予以处罚的程序作出规定;最高人民检察院通过多批次的指导性文件与典型案例,对涉案企业合规改革试点工作进行制度化安排。需要强调的是,涉案企业合规改革本身并不改变对既有行为的犯罪评价,其功能主要体现在程序与量刑阶段,即在法律条款所允许的裁量空间内,通过不起诉、缓刑建议或明显从宽处罚等方式,实现对具备修复能力和存续价值的实体企业的差异化处理,从而构成“以合规促从宽”的制度路径。[6]
需要强调的是,合规整改机会具有选择性,是否准予启动、是否据此作从宽处理,取决于案件具体情况及检察机关、法院的综合裁量,企业不能视其为“当然权利”。
核心要点:
1. 适用前提:企业必须清醒认识到,涉案企业合规改革并非“免死金牌”,而是“筛选机制”,它具有高度的裁量性与门槛性。检察机关在决定是否启动该程序时,不仅考察企业是否认罪认罚,更会严格审查企业的“存续必要性”。对于那些专为犯罪设立的空壳公司、长期零纳税的僵尸企业,或已经资不抵债、无实际经营活动的主体,通常不具备启动合规整改的资格。只有那些具备正常生产经营能力、对由于合规管理漏洞导致犯罪有深刻认识、主动认罪认罚配合调查,且具备建立有效合规体系的基础与意愿同时具有纳税贡献或就业吸纳能力的实体企业,才可能获得这一从宽处理的政策窗口。
2. 实质内核:合规整改绝非“纸面文章”或“走过场”。首先必须明确,涉案企业合规整改,本质上是检察机关在起诉裁量权范围内,对符合条件的涉案企业给予的一种程序激励和从宽处理机会,并非企业的法定权利。其成功适用,高度依赖于检察机关的审查裁量与第三方监督评估组织的专业判断。 第三方组织将对企业进行深入考察,确保其整改措施能实质性地堵塞管理漏洞,预防再犯风险。同时需要注意,涉案企业合规并非单纯“走程序”或者形式上的“挂名整改”。在实践中,如果第三方监督评估组织发现企业在整改过程中存在虚假披露、纸面制度与实际运行严重脱节、关键风险点未得到实质性纠正等情形,检察机关和法院往往会据此否定合规整改的真实效果,甚至将此视为缺乏认罪悔罪态度的反向佐证,从而不予适用不起诉或者明显从宽处理。这意味着,合规本身是一项需要认真履行的实质义务,而不是可以随意选择、流于形式的“选修项”。
3. 战略价值:对于企业而言,在面临刑事风险时,除了常规的法律辩护,主动评估并申请启动合规整改程序,可能成为化解危机、保全企业生存的关键战略选择。
十二、未来展望与制度演进方向
纵观2024—2025年这十六起案例,一条清晰主线贯穿始终:司法审查的重心正在从票据“表象”转向交易“实质”,并最终锚定于“国家税收利益是否受到实质侵害”这一核心标准。那些被认为“与条文不符”的裁判结论,实质上多源于对条文精神与体系目的的重新理解,而非对现行法的背离。借助“以数治税”的技术支撑,司法实践正在更为准确地落实刑法谦抑原则和罪刑相适应原则。
这种调适呈现出鲜明的“双向强化”特征:一方面,打击更为精准化,矛头直指那些以骗税为业、严重侵蚀国家税基的恶性犯罪;另一方面,治理更趋差异化,对存在真实经营背景的实体企业,在依法定性的同时,综合运用行政前置、罪名选择、合规激励等多元工具,寻求惩罚、修复与发展的平衡。
结论与前瞻:迈向“实质合规”的税收治理共同体
对于所有市场主体而言,核心结论十分明确:在“以数治税”构筑的全景式、穿透式监管时代,传统依赖“票据技巧”和“侥幸空间”的做法已经被大幅压缩,相关风险显著提高。企业要在这一环境中保持安全运行,必须将经营模式和税务安排牢牢建立在“业务实质真实、财务数据真实、纳税意图诚信”这三大基石之上。合规不再只是成本,而正在成为企业抵御风险、赢得长期发展的关键竞争要素。
展望未来,司法与行政的协同演进将围绕以下维度深化:
1. 规则从政策探索走向制度化与规范化:当前作为刑事司法政策的“企业合规整改机制”,有望通过未来《刑事诉讼法》特别程序的立法完善或相关法律的修订,从“激励选项”进一步转化为制度化、规范化的安排,从而更稳定地重塑企业事前合规的内生动力。
2. 程序从缝隙走向衔接:“虚开”与“逃税”的竞合规则、司法变更罪名后的行政前置程序衔接等操作空白,亟待“两高”以联合司法解释或指导案例形式予以精细化明确,统一裁判尺度,保障程序正义。
回到标题所提出的“为何这些典型案例看似违背刑法条文”的问题,可以作出更加集中的回答:其一,虚开增值税专用发票罪在司法解释引导下被目的性限缩,原先习惯性纳入虚开罪的部分行为被合理分流至逃税罪或行政违法领域,条文本身并未被否定;其二,逃税罪与逃避追缴欠税罪、骗取出口退税罪等之间的边界,被重新按照行为阶段和法益侵害程度加以划分,使“补缴免刑”等制度回归立法本意;其三,面对平台卖票、循环进出口等新型行为,司法通过将其纳入非法出售发票罪和骗取出口退税罪的开放性条款,实现了规则的延伸适用而非创制新罪。所谓“违背条文”,更多是传统理解惯性与新型司法适用之间的时间差。
3. 证据从数据走向证据:税务机关基于大数据模型得出的风险分析报告,在刑事诉讼中的证据资格、审查采信标准亟待规范化。这要求企业同步提升电子数据资产的治理能力,确保业务留痕的完整、可追溯与可验证,以应对未来的专业质证。
4. 治理从监管走向共治:《税收征收管理法》的修订,有望将数据共享机制、合规激励原则法定化,推动形成“企业主动合规、中介专业辅导、司法依法裁量、行政精准监管”的税收治理共同体。
在此进程中,唯有主动理解、积极适应这一司法新风向,将实质合规深度植入企业战略与基因,市场主体方能在日益透明、规范的税收法治环境中,行稳致远,基业长青。
附录:涉税刑事风险关键自检清单
企业可定期对照此清单进行风险排查,建议优先处理高风险项:
高风险(立即检查)
业务实质:所有重大交易是否均有清晰、合理的商业理由,合同、发票、资金、物流(服务流)“四流”信息能否相互印证?
交易对手:主要供应商/客户是否为成立时间短、参保人数少、注册地址异常或与交易规模明显不匹配的“空壳”公司?
税务目的:是否存在为“降低税负”而接受或提供无真实交易的发票?
出口业务:是否存在购买报关单、完税凭证或“买单报关”的情形?出口收汇路径与贸易背景是否一致?
危机应对认知:是否明确理解“补缴免刑”条款仅适用于特定阶段的逃税行为,而一旦进入强制执行程序后转移资产,将可能构成更严重的逃避追缴欠税罪?
中风险(定期审查)
价格公允:采购与销售价格是否严重偏离市场平均水平,且无法提供合理解释(如品牌、技术、特定渠道等)?
合同规范:是否杜绝了通过“阴阳合同”隐匿收入的任何可能性?
出口业务细节:报关品名、数量、价格是否与合同、发票及实际货物完全一致?收汇来源与出口主体是否匹配?出口价格是否长期明显偏离同类商品平均水平?
进项关联:是否存在大量与主营业务明显无关的进项发票用于抵扣?
基础合规(文化建设)
合规文化:企业内部是否形成了自上而下重视税务合规的文化,财务、业务、法务部门是否对涉税风险有共同认知并建立了有效的沟通与制约机制?
数据管理:是否建立了规范的电子财务与业务数据留存制度,确保关键数据的完整性与可追溯性?
免责声明:本文基于公开发布的法律文件、司法解释及典型案例进行研究与评论,旨在提供学术与实务参考,不构成针对任何特定事件或主体的法律意见。文中任何观点与建议均不应被视为正式的法律或税务建议。具体案件处理请务必咨询具备相应资质的专业律师、税务师或其他专业人士。
版权声明:本文内容(除已标明引用的部分外)系原创,版权归作者所有。未经书面授权,任何单位或个人不得以任何方式复制、转载、摘编或用于商业用途。经授权引用时,须注明出处。
参考文献
[1] 最高人民法院 最高人民检察院. 关于办理危害税收征管刑事案件适用法律若干问题的解释[EB/OL]. (2024-03-15)[2025-12-05]. https://www.court.gov.cn/fabu/xiangqing/428482.html.
[2] 新华网. "两高"发布依法惩治危害税收征管典型刑事案例[EB/OL]. 高检网. (2024-03-18)[2025-12-05]. https://www.news.cn/legal/20240318/ff4bfd4cad384bad97f2f6acbbfe32cc/c.html.
[3] 最高人民法院. 最高人民法院发布依法惩治危害税收征管犯罪典型案例[EB/OL]. (2025-11-24)[2025-12-05]. https://www.court.gov.cn/zixun/xiangqing/482251.html.
[4] 全国人民代表大会. 中华人民共和国刑法[EB/OL]. (2020-12-26)[2025-12-05]. https://flk.npc.gov.cn/detail?id=ff808181796a636a0179822a19640c92.
[5] 国家税务总局. 关于进一步深化税收征管改革的意见[EB/OL]. (2021-03-24)[2025-12-05]. https://www.chinatax.gov.cn/chinatax/n810341/n810825/c101434/c5164245/content.html.
[6] 最高人民检察院, 司法部, 财政部, 等. 关于建立涉案企业合规第三方监督评估机制的指导意见(试行)[EB/OL]. (2021-06-03)[2025-12-05]. https://www.spp.gov.cn/spp/xwfbh/wsfbt/202106/t20210603\_520232.shtml.
[7] 全国人民代表大会. 中华人民共和国税收征收管理法[EB/OL]. (2015-04-24)[2025-12-05]. https://flk.npc.gov.cn/detail?id=2c909fdd678bf17901678bf78cff0785.
[8] 最高人民法院. 最高人民法院关于适用《中华人民共和国刑事诉讼法》的解释[EB/OL]. (2021-01-26)[2025-12-05]. https://www.court.gov.cn/fabu/xiangqing/286491.html
文章作者:姚先生
版权声明:本站所有文章除特别声明外,均采用CC BY-NC-SA 4.0 许可协议,转载请注明包含文章完整链接的出处!
免责声明:本文内容仅为个人观点与信息分享,不构成任何专业建议。根据本文内容进行的任何操作,请风险自担。您继续阅读即视为同意并理解本站【完整免责声明】之全部内容!
- 0
- 0
-
分享